当前位置:首页 > 通知公告

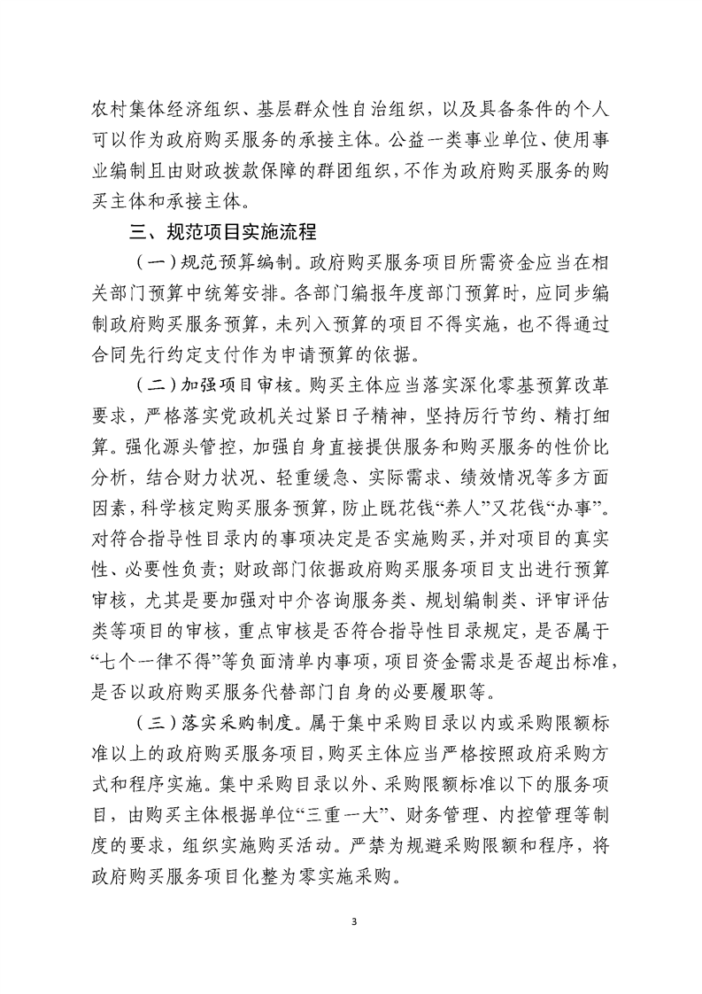
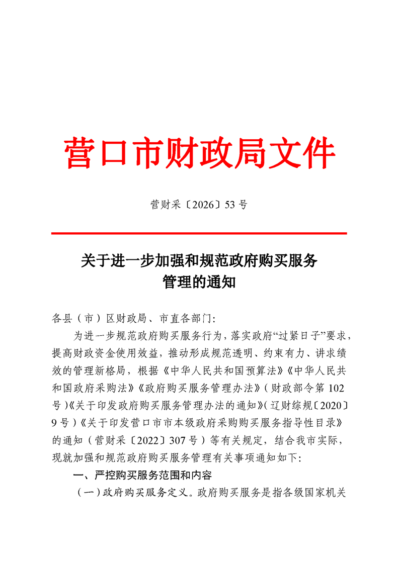
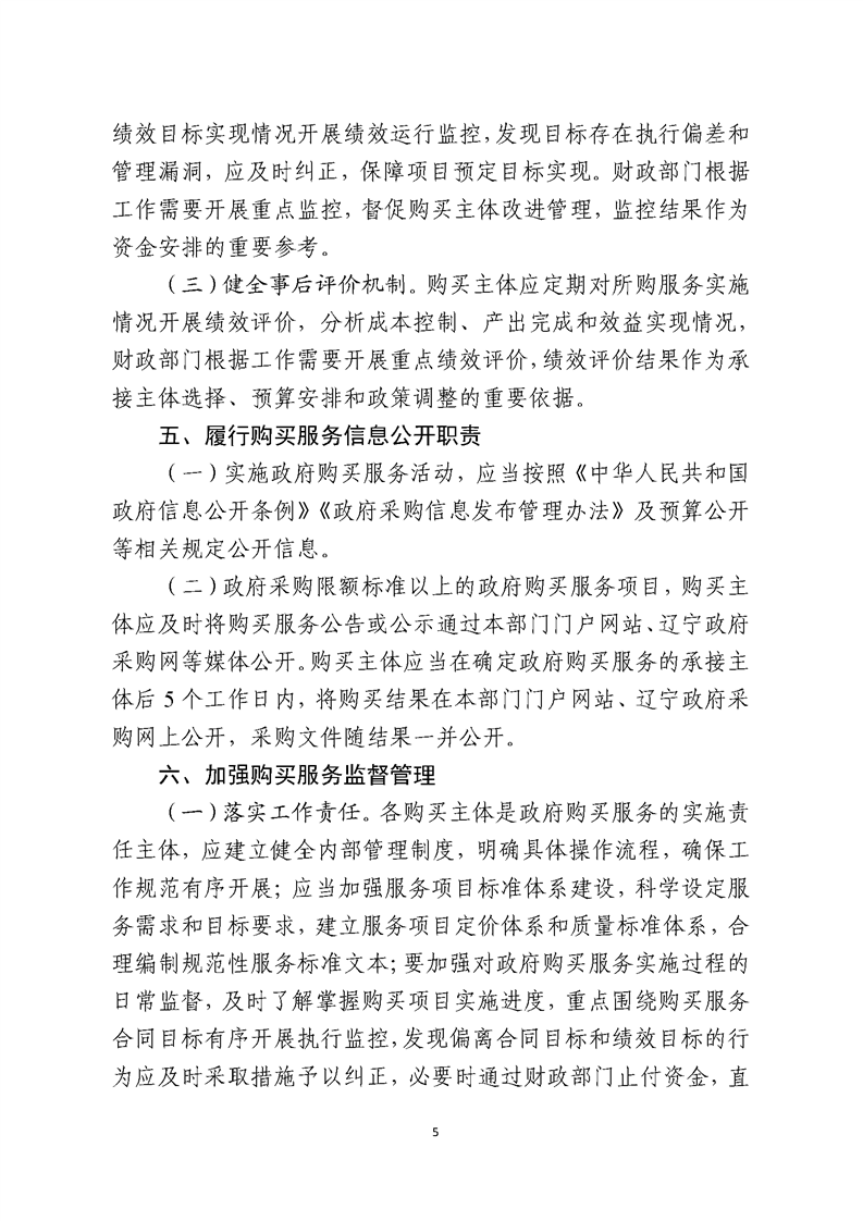
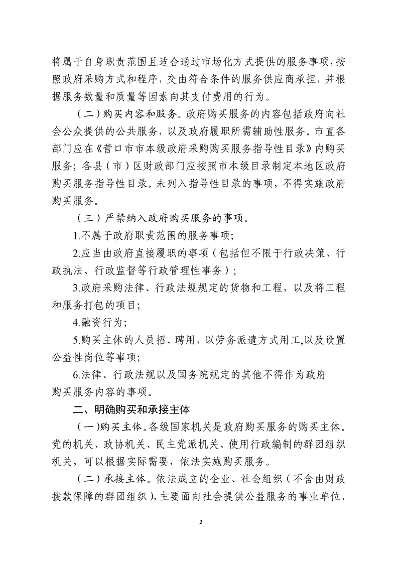
关于进一步加强和规范政府购买服务管理的通知

来源:营口市财政局

作者:

发布时间:2026-03-26

【字号:

分享:







  • 附件:
  • 视频:
扫一扫在手机打开当前页